根据学校2021年暑期工作安排,结合后勤集团工作实际,现将暑期后勤服务安排通告如下:
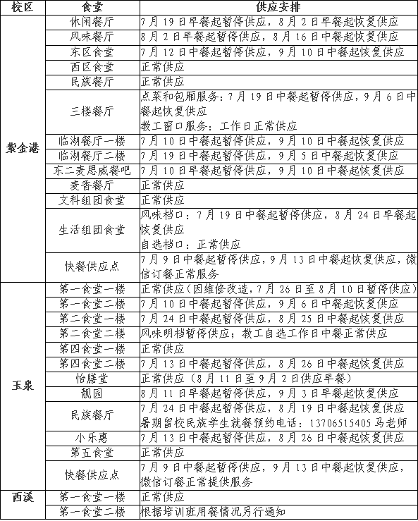
一、食堂(餐厅)供应


备注:
1.校园卡服务部服务时间:7月19日至8月18日,工作日上午9:00-12:30;下午15:30-17:30。
2.暑期校园卡服务部下午暂停现金存款,只办理开户、换卡、挂失、解挂业务,请提前充值,推荐使用支付宝充值。
3.办事大厅校园卡服务窗口暑期正常服务。
4.饮食中心值班电话:88206318。
二、邮政(快递)服务

邮递服务总值班电话:赵志爽13675860703、柴伽佳13675816920
三、通信服务

四、求是生活门店

五、教材服务

六、危化品服务
紫金港、玉泉校区危化品中转站工作日上午正常服务。
联系电话:
紫金港校区:88981955
玉泉校区:87951083
校园物业、水电、会务等其他后勤服务照常开展,暑期不做调整。
浙江大学后勤集团
2021年7月8日